福州名城保护开发有限公司于2008年11月成立,注册资本金5000万,主营旅游产品销售、开发、包装,历史文化古街古镇保护、开发、管理,境内旅游服务,文化艺术品交流活动组织策划等业务。公司2025年第四次公开招聘公告如下:
一、招聘岗位及任职资格
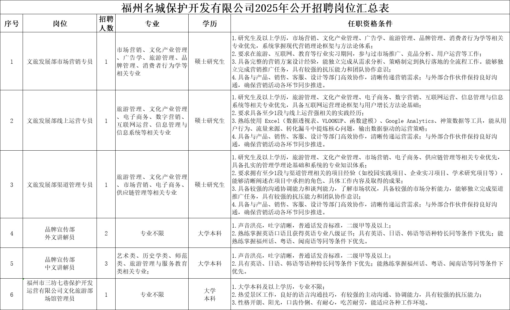
具体招聘岗位及任职资格等信息详见附件。

二、招聘流程
招聘按照发布招聘信息、初步筛选、面试、确定人选、公示、入职、体检等程序进行。
1.发布招聘信息
(1)发布时间:2025年8月27日至2025年9月9日(时长10个工作日)。
(2)报名方式:采取网上报名方式,不设现场报名。符合条件的应聘人员请于报名截止之日前将报名材料通过电子邮件发送至邮箱sfqxbhhr@163.com,逾期不予受理。联系电话:0591-87679706。报名材料包括:
①《应聘登记表》1份;
②毕业证、身份证及相关证书的复印件。
2.简历筛选
3.面试:面试主要测试应聘人员作为企业人员所应具备的技能能力以及对职位的适应程度,包括专业能力、个性化管理等测试。面试人员达到3人(含)以上时组织面试。
正式面试开始前,进入面试的应聘人员提供所有证件、证明及相关材料原件。
4.人员信息核实:对确定录用人员的个人信息进行核实,确保人员信息的真实性。
5.确定人选:确定录用的人员报请党委会研究,经党委会审定通过后录用,签订正式劳动合同。
6.公示:对拟聘人选进行公示,公示期为5个工作日。
7.正式录用及体检:经党委会审定通过后的人员将发出正式录用通知,并根据规定安排体检、办理入职手续。入职人员签订劳动合同,合同期限为三年,薪酬福利按照公司薪酬办法执行。
三、对招聘工作的监督
公司纪检室对招聘全过程监督,一经发现有违纪违规行为,严肃处理。
举报电话:0591-87550196
附件下载地址:https://www.fzrsrc.cn/news/18_12784.html
扫一扫在手机上查看当前页面




