福州市城乡建总集团有限公司(以下简称“集团”)成立于1991年,注册资本30亿元,总资产约1161.53亿元,长期信用等级AAA级,是福州城市建设投资集团有限公司的下属二级企业。集团围绕片区开发与市政工程两大主营板块,业务范围涵盖片区开发、棚户区改造、城市更新、房地产开发、建设施工及管理、城市基础设施投资建设与管理等。
集团拥有全资及权属子企业十余家,包括福建省榕圣建设发展有限公司、福州市市政建设开发公司、福州市闽桥房屋征收工程有限公司、福州市建总投资发展有限公司、福州建总地产有限公司等。
一、招聘原则
公开、平等、竞争、择优
二、基本条件
1.具有中华人民共和国国籍;
2.遵纪守法,品行端正,具有良好的思想政治素质和职业道德,无不良记录;
3.具备符合岗位要求的文化程度和工作能力;
4.具有正常履职的身体条件。
有下列情形之一的,不得报名应聘:
1.曾因犯罪受过刑事处罚的人员;
2.曾被开除公职的人员;
3.在各级公务员招考、事业单位及国有企业公开招聘考试中被认定有舞弊等严重违反录用(招聘)纪律行为的人员,以及有法律法规规定不得录用的人员等。
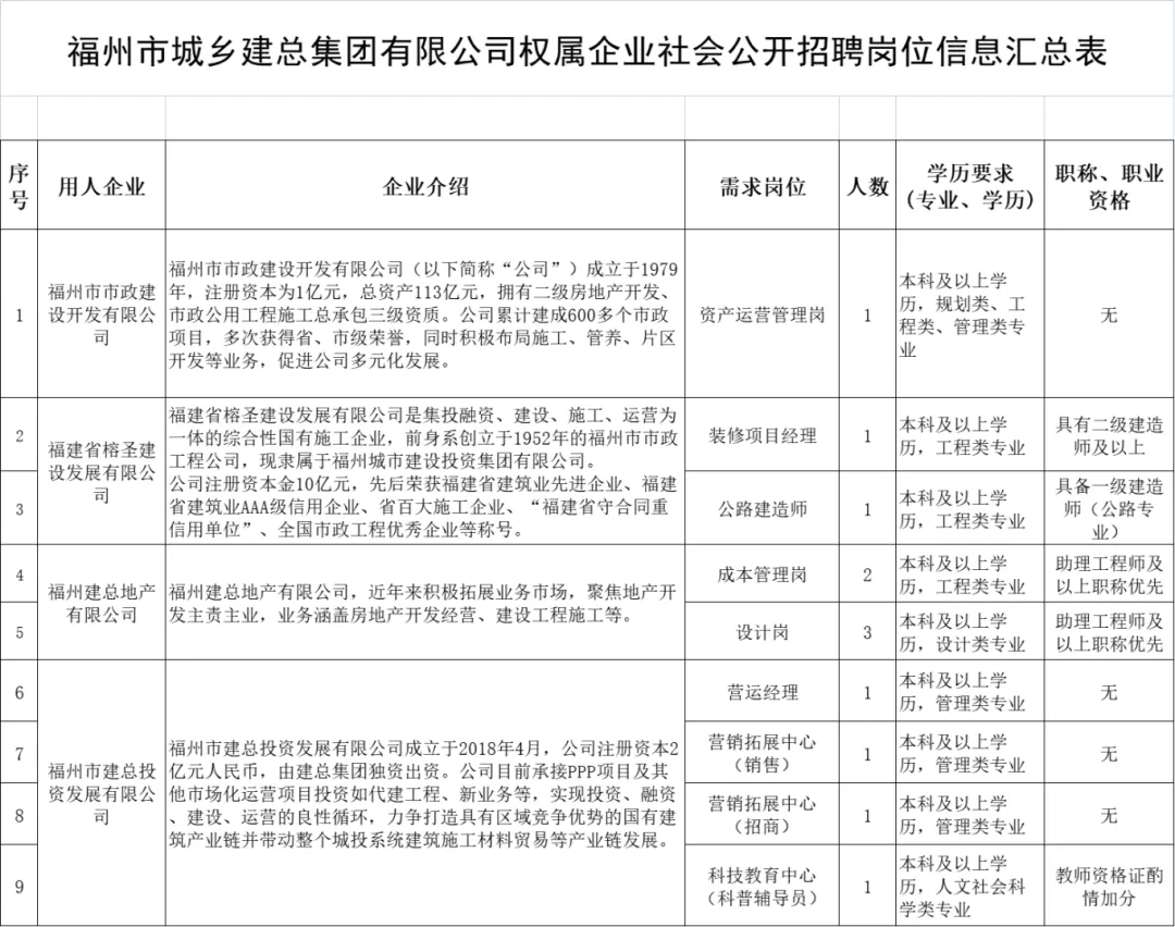
三、招聘岗位
本批次拟向社会公开招聘9个岗位,共计12人。具体岗位职责及岗位要求详见招聘岗位表附件。

四、招聘流程
(一)报名
应聘者通过电子邮件将个人简历发送至福州市城乡建总集团有限公司招聘邮箱cxjzhr@163.com。邮件标题及附件均命名为:应聘岗位+姓名。报名截止时间为5月23日。
(二)资格审查
资格审查贯穿招聘工作全过程,一经发现应聘人员不符合招聘岗位资格条件或提供虚假信息,立即取消参加公开招聘资格或聘用资格。
(三)组织测试
初步进行简历筛选,合格者将以电话、邮件形式通知进入测试环节。
(四)体检
通过测试人员需提供半年内三级甲等以上医院体检中心出具的健康体检证明,体检标准及项目参照公务员录用标准执行,费用自理。
(五)确定拟录用人选
岗位归属公司根据资格审查、测试成绩、体检、背景调查情况等进行综合分析,研究确定拟录用人员。经研究,认为确无合适人选的,该招聘职位可以空缺。
(六)公示及录用
拟录用人员在福州人事人才网进行公示(5个工作日),公示无异议后对拟录用人员予以聘用。
附件下载地址:https://www.fzrsrc.cn/news/18_12374.html
扫一扫在手机上查看当前页面




